Temu UX Case Study
Project Overview
This UX study investigates the user experience of Temu, a rapidly growing e-commerce platform known for its low-cost products and viral marketing presence. The project aims to analyze the app’s usability, visual design, navigation structure, and engagement strategies to understand how they influence user trust, satisfaction, and purchasing decisions.
Course: UXD 260, DePaul University
Role: UX Researcher & Synthesizer
Tools Used: Canva, Figma, & FigJam
Developed personas and mapped a user journey to guide our redesign focus areas.
Tools & Research Approaches
Used Nielsen’s principles to assess Temu’s usability. Focusing on strengths, weaknesses, and areas for improvement.
Compare Temu’s UI & UX standards to competitors like Shein and AliExpress.
Evaluated user tasks such as browsing, adding items to cart, and completing the checkout process.
Conducted user interviews with 7 total participants.
Categorizes interview data to distinguish technical vs. experiential issues, identify patterns, and extract key insights.
Click to view full documentation.
Phase 1
Synthesized Research Results
Target Audience: The primary target audience includes price-sensitive shoppers, trend-followers, and users seeking affordable, trendy products. It also appeals to users who value a wide selection and personalized recommendations.
Product Descriptions & Checkout
Product titles were overly long and confusing. Checkout flow was interrupted by upselling pop-ups, increasing cart abandonment risk.
Cluttered Mobile Interface
Excessive pop-ups and gamification create cognitive overload. Users described the app as chaotic, comparing it to a casino or “scam-like” experience.
Gamification Distrust
Spinners and daily “bonus” features eroded user trust. Many users perceived these elements as manipulative rather than engaging.
Ineffective Filtering & Search
Filtering options lacked depth and led to poor product discoverability. Product categories often mismatched actual search results.
Trust & Security Concerns
New users were skeptical about data and payment security. Transparency about how information is handled was lacking.
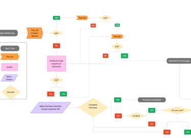
Current Mobile User Flow
(Click to expand)




Phase 2
Synthesized Case Study

